
:::
國民法官線上申告方式
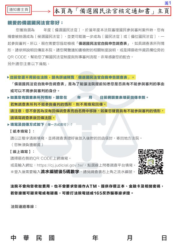
民眾若收到113年度「備選國民法官核定通知書」(如圖1),認為有需要向本院申告之事項,除回寄核定通知書上的申告表(如圖2)與本院外,亦可以透過以下方式進行線上申告:
1.掃描核定通知書上的QR Code(如圖3)進入「司法院國民法官專區線上問卷調查平臺」(如圖4)。
2.輸入或複製以下司法院國民法官專區線上問卷調查平臺網址:https://cj.judicial.gov.tw/zh-tw/login.aspx
3.進入問卷調查平臺後,登入的步驟如下
A. 法院代號請選擇臺灣臺南地方法院(TND)。(圖5)
B. 輸入收到核定通知書民眾的身分證字號,第一個英文字母請大寫。(圖6)
C. 輸入頁面顯示的驗證碼後按下送出按鈕進入下一個頁面。(圖7)
D. 進入第二個頁面(圖8),並參考申告表流水編號(圖9),輸入其中TND的「後」5碼阿拉伯數字,以進入線上申告的填寫。
E. 登入成功後的頁面。(圖10)
民眾如有問題需要諮詢,可依以下聯絡資訊詢問。
台南地方法院總機(06)2956566轉分機
1、27068(吳幸芳科長)
2、27136(洪翊學書記官)
3、27137 (林芷萍書記官)
4、27081(丁毓庭書記官)
5、27097(張宜絜法官助理)
6、27218(何安琁法官助理)
更多有關國民法官介紹,可以參考以下網址 https://social.judicial.gov.tw/CJlandingpage/
更多有關國民法官的Q&A,可以參考以下網址 https://www.judicial.gov.tw/tw/lp-1654-1-xCat-36.html
- 發布日期:112-07-05
- 更新日期:114-08-28
- 發布單位:臺灣臺南地方法院國民法官科